Porsche 944 Ersatz- Getriebe Teile

Ersatz- Getriebe

  
Pos__Part_Number__DescriptionRemarkQty.Model
  replacement transmission  -89  944
  final-drive housing     
  for     
  automatic transmission     
-087 300 038 Ereplacement transmission   1 RCF
  ready for installation     
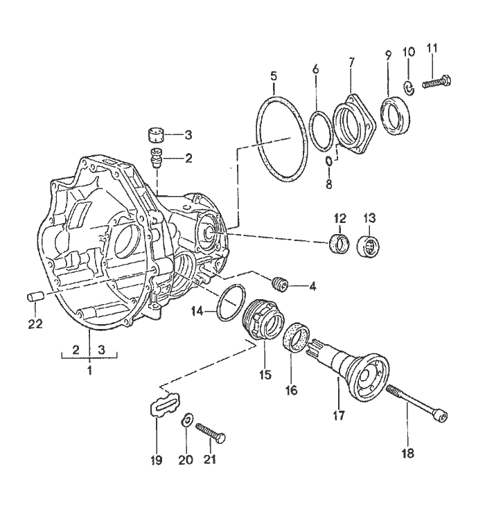
1 087 409 051 Qfinal-drive housing   1 RCF
2 010 409 847breather pipe   2  
3 087 409 841cap   2  
4 111 301 127 ESchraube plug   1  
  M 24 X 1,5     
5 * 010 409 549 Bround seal   1  
6 * 087 409 549round seal   1  
7 087 409 623 Alid   1  
8 * 089 409 637 Asealing ring   1  
9 * 087 409 529 Bradial shaft seal   2  
10 N 012 028 1lock ring   5  
  A 10     
11 900 075 111 08hexagon-head bolt   5  
  M 10 X 30     
12 087 409 133 Cradial shaft seal   1  
13 082 409 139needle-roller bearing   1  
14 * 011 519 345round seal   2  
15 087 409 173adjusting ring   2  
16 * 016 409 399 Bradial shaft seal   1  
17 087 409 355flanged shaft Left 1  
17 087 409 356flanged shaft Right 1  
18 087 409 359Schraube Left 1  
18 087 409 360Schraube Right 1  
19 010 409 257tab washer   2  
  
Pos__Part_Number__DescriptionRemarkQty.Model
20 N 012 226 5spring washer  2  
  B 6    
21 N 010 215 13hexagon-head bolt  2  
  M 6 X 15    
22 019 301 153dowel sleeve  2  


Porsche 944 8Mail.de Fanpage

Porsche 944 Home


FreeCounter by http://www.eurocounter.com